课程
咨询
国考
省考
事业
教资
国考
省考
事业单位
教资与教招
培训课程
公考百科
公考题库
关于信恒
网站首页
国考
省考
事业单位
教资与教招
培训课程
公考百科
公考题库
信恒网校APP
关于信恒
当前位置:
陕西信恒
>
考试公告
> >
教资与教招考试公告
> > >
查看详情
2025年曲江南湖教育集团西安市曲江第四小学招聘公告
发布时间:2025-6-24 信息来源:
西安市曲江第四小学
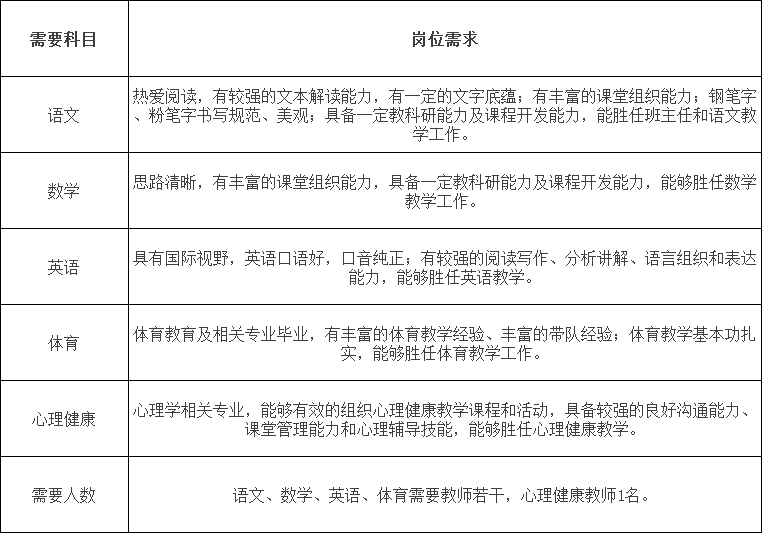
招聘条件
基本条件
1.拥护中国共产党的领导,能正确贯彻党和国家教育方针和政策,具有良好的道德品德和较高的思想政治素质。
2.具备一定专业教育教学能力。具备精深的本学科专业知识,广博的相关学科知识,丰富的社会知识,娴熟的教学技能和勤于探究、勇于创新的教学教研能力。
3.热爱教育事业,坚持以德立身、以德立学、以德施教、以德育德。
4.遵纪守法,为人师表,廉洁自律,爱岗敬业。
任职资格
1.小学教师必须具有相应的教师资格证,以及符合教师岗位所需的相关资格条件。
2.小学教师要求年龄40周岁以下。
3.小学教师应当具备高等学校师范专业本科或者其他相关专业本科毕业及其以上学历,1987年1月1日以后出生的,还应具有相应学位。
4.小学教师非师范本科学历的还应具有两年及以上学校教育教学工作经历,其中英语、体育、心理健康等学科教师可放宽教育教学工作经历条件。
5.获得中小学高级及以上职称或获得省、市、区级以上政府荣誉称号的,可适当放宽条件。
6.具有正常履行职责的身体条件。
说明:以上任职资格中涉及工作年限、年龄要求的,计算截止日期为2025年8月20日。
具有下列情况之一的人员不得报名
1.曾因犯罪受过刑事处罚或曾受过开除处分的,刑事处罚期限未满或涉嫌违法犯罪正在接受司法调查尚未做出结论的;
2.尚未解除党纪、政纪处分或正在接受纪律审查的,被依法列为失信联合惩戒对象的;
3.其他不得录用的情况。
招聘程序
(一)本次教师招聘工作,按照发布公告、报名、简历预审、笔试、试讲、心理测评、面试、体检、考察、公示、聘用等程序组织实施。
(二)根据各个环节应聘教师成绩择优录用。
报名
(一)应聘人员根据自身条件及岗位设置,填写《应聘人员登记表》以及上传相关证明材料(用于资格审查)。
(二)电子简历发送至指定邮箱:qjd4xx@126.com,以附件形式发送,邮件名称为:岗位+姓名.doc。
(三)
报名时间:2025年6月20日—2025年6月30日。
(四)联系电话:81200091/81200090 。
说明:指定邮箱未在规定时间内接收到报名信息、应聘登记表填写不完整或未附加个人履历、电话或邮箱等填写错误导致无法联系本人的情况,均为无效报名。
相关证明材料(用于资格审查)材料包括:
1.身份证正反面;
2.国(境)内学历的人员需提供所获全部学历证书扫描件,以及学信网下载的《教育部学历证书电子注册备案表》(对于2002年以前的高等教育学历证书,以及2002年之后未在高校学生学历信息管理系统相关数据库中注册的高等教育学历证书,可提供《中国高等教育学历认证报告》);国(境)外学历需提供教育部中国留学服务中心出具的国(境)外学历学位认证书;
3.学校或教育行政管理部门出具并盖章的任职岗位及工作年限证明材料,或任职证书、文件等;
4.担任专业技术职务及教师资格相关证明材料;
5.其他所获荣誉证书等业绩证明材料。
说明:资格审查贯穿于招聘工作全过程,包含简历预审、笔试、试讲、心理测评、面试、体检、考察、公示和试用期期间,任一环节发现应聘人员与岗位要求条件不符或提供虚假应聘材料的,一经查实,取消应聘或聘用资格。
《应聘人员登记表》请扫二维码下载填写
原标题:诚招翘楚 “职”等你来——曲江南湖教育集团西安市曲江第四小学招聘公告
文章来源:https://mp.weixin.qq.com/s/IZf50Q8W36YUSTKDVTzAmg
上一条:
2025年西北农林科技大学公开选聘教师公示(十五)
下一条:
2025年西安交通大学附属小学招聘公告
热门资讯
2025年陕西师范大学吴堡实验学校教师招聘公告
2025年西安市第83中学浐灞第二分校 招聘公告
西安高新区第四初级中学面向2026年应届毕业生公开招聘公告
2025年延安市青少年宫临聘人员招聘公告
榆林市面向2026届高校毕业生招聘中小学教师横山区岗位面试通知
林市面向2026届高校毕业生招聘中小学教师府谷县岗位面试通知
榆林市面向2026届高校毕业生招聘中小学教师榆林高新区拟签约人员公示
2025年西安市经开第一中学初中语文、初中数学、初中物理、高中物理教师招聘
2025年西安高新区第十初级中学招聘教师公告
2025年西安市第三十四中学教师招聘公告
2025年富阎高新初级中学教师招聘公告
2026年度西藏民族大学急需紧缺人才引进公告
2025年西安高新区第九初级中学校园招聘教师公告
2025年陕西师范大学泾河新城第三学校招聘公告
2025年西安市经开第三学校教师招聘公告
信恒抖音号
信恒官方客服
友情链接:
陕西公务员考试培训
陕西人事考试网
国家公务员局
中国人事考试网
公考成绩查询
在线咨询:17392462842
门店地址:西长安街盛世商都C座4楼
营业时间:8:30-17:30
Copyright © 2017-2026信恒教育 版权所有
备案号:陕ICP备18009491号-1